Sekvencer
Při hudebních doprovodech u ohňostrojů se často vyskytuje několik stejných taktů nebo úderů na bicí. Chceme-li na tyto hudební takty odpálit nějakou rachejtli, musíme každičký takový odpal naprogramovat zvlášť a tím rychle ubývají místa na odpalovacím pultu. Plán na takové rozšíření se zrodil již před rokem, ale teprve až na přelomu května - září 2014 se nám podařilo vyvinout a vyhotovit prototyp (schéma, plošný spoj) a posléze další 4 ks nových přídavných odpalovacích modulů. Toto zařízení se nazývá SEKVENCER a slouží k odpalování více odpalů za sebou a to i v ve velmi rychlém sledu či intervalu pouze jedním odpalem či zmáčknutím tlačítka. Sekvencer je možno použít samostatně nebo jej zařadit na jakýkoliv odpalovací výstup. Každý sekvencer má vlastní akumulátor 12V a disponuje 1x vstup (12V-75V bez ohledu na polaritu) a 16x výstup 12V/3A. Jednotlivé moduly je také možno datově propojovat kabelem a řadit tak neomezeně moduly za sebe, kde tím pádem dosáhneme více sekvenčních odpalů za sebou. Propojené moduly mohou pracovat ve dvou režimech. První režim spočívá ve stejném nastavení pro všechny moduly, zde se nastaví pouze kmitočet prvního modulu a ten je potom předává na další moduly. Ve druhém režimu může každý sekvencer pracovat samostatně v jiném kmitočtu a datový propoj jen přeposílá na vstupy impulsy pro sepnutí. Před samotným spuštěním se nejprve ručně nastaví regulátorem rychlost odpalování. Zařízení potom samo postupně posouvá a odpaluje jednotlivé odpaly a to rychlostí od 0,1sec až 10sec. Hlavní využití je především na jedno-rané efekty.
Sekvencer je také vybavem kontrolou správně zapojených palníků viz červené LED diody. Zelené LED dioudy jsou pro nastavování a zpětnou kontrolu. Rovněž zde nechybí proudová ochrana výstupních tranzistorů proti zkratu na vedení nebo palnících. Sekvencer disponuje dvěma vypínači. Jeden je CENTRAL POWER a druhý OUT POWER je pro výstup na palníky a zároveň slouží jako bezpečnostní, aby například při nastavování byly odpojené palníky.
Poprvé byly 4 sekvencery na ostro použity na ohňostroji "Pivní pouť 2014" v Černé Hoře. Jeden kus byl použit v denní ukázce a 3 ve večerním slavnostním ohňostroji. Přitom každý sekvencer byl použit v jiném časovém režimu a všechny pracovaly naprosto spolehlivě. Například hned v první skladbě u červených záblesků byl použit sekvencer (použito bylo jen 8 odpalů ze 16).
krátká ukázka - odpaly sekvenceru
Zde již několik fotografií z přípravy a výroby
Předosazený plošný spoj
Připravené krabice s pomocnými výstupními konektory
Krabice se zdrojem a konektorem na propojení s plošným spojem
Plošný spoj propojený s ovládáním a konektorem na pomocné výstupy a datové konektory
Hotový sekvencer - opačný pohled
Víko s čelním otvorem pro napojení vodičů
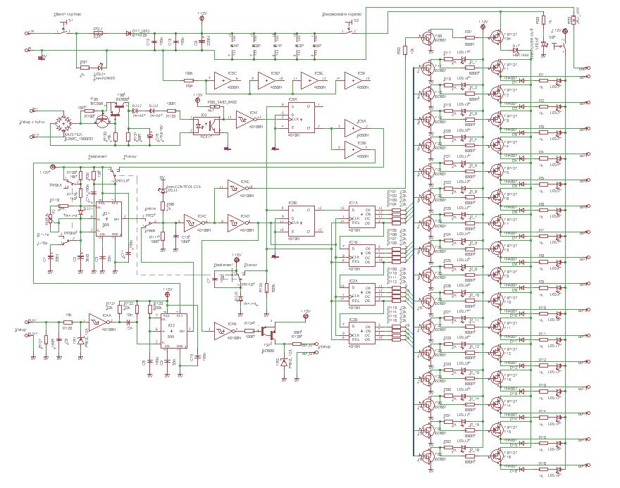
Elektrické schema - ukázka

Plošný spoj - ukázka











